HP DeskJet Ink Advantage 3635 [123/134] Маркировка энергоэффективности принтера факса и копировального устройства для китая
![HP DeskJet Ink Advantage 3635 [123/134] Маркировка энергоэффективности принтера факса и копировального устройства для китая](/views2/1202875/page123/bg7b.png)
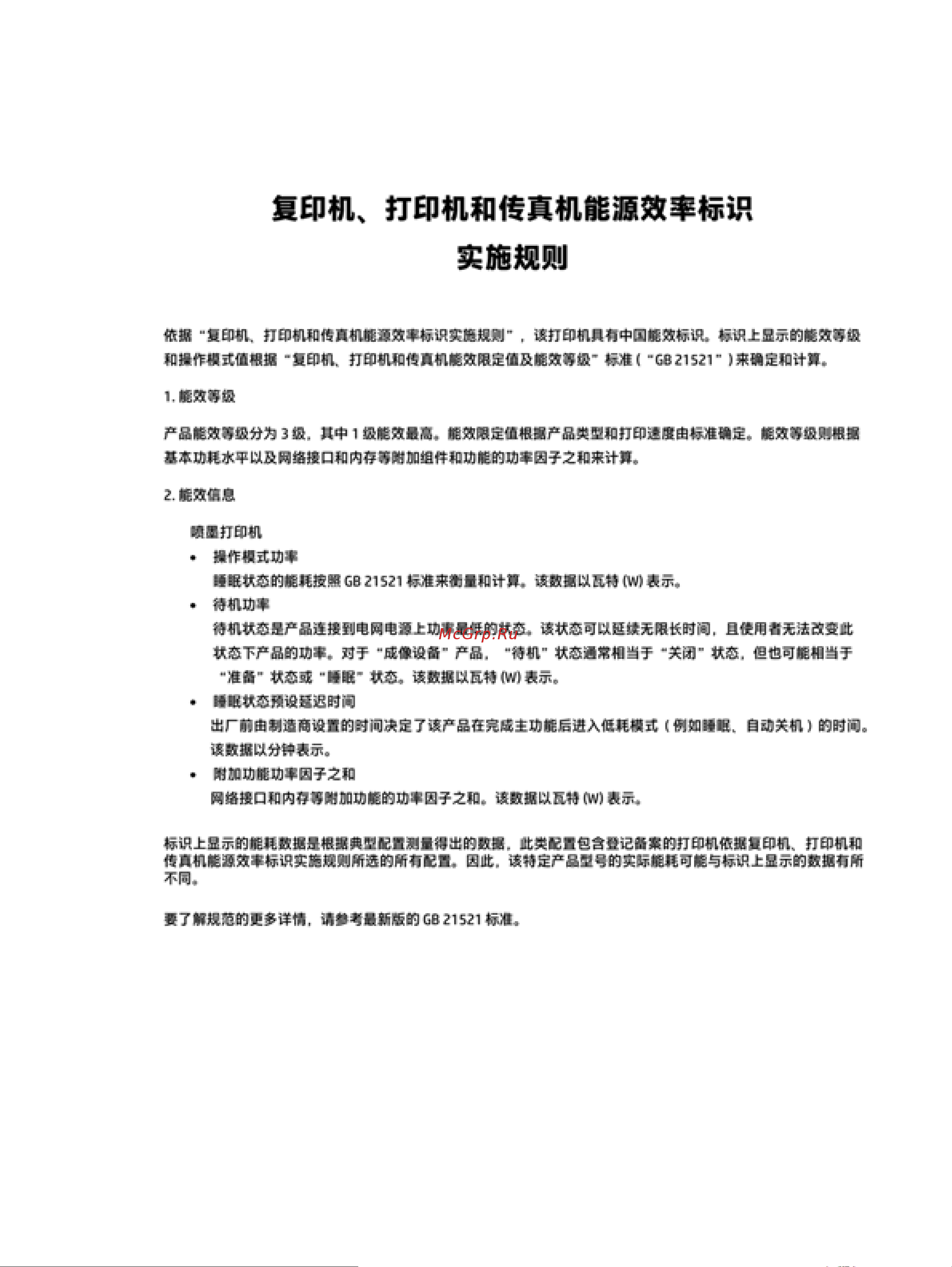
Маркировка энергоэффективности принтера, факса и копировального
устройства для Китая
RUWW Программа охраны окружающей среды 117
Содержание
- Содержание p.3
- Справка hp deskjet 3630 series p.7
- Начало работы p.9
- Компоненты принтера p.10
- Глава 2 начало работы ruww p.10
- Обзор кнопок и индикаторов p.11
- Функции панели управления p.11
- Ruww функции панели управления 5 p.11
- Значки на дисплее панели управления p.12
- Глава 2 начало работы ruww p.12
- Ruww функции панели управления 7 p.13
- Значки состояния беспроводного подключения на экране панели управления указывают на состояние беспроводного подключения p.14
- Индикаторы панели управления и состояние значков на экране p.14
- Глава 2 начало работы ruww p.14
- Индикатор беспроводное соединение рядом с кнопкой беспроводное соединение p.14
- Индикатор кнопки характеристики p.14
- Индикатор и значки беспроводное соединение p.14
- Индикатор и значок wi fi direct p.15
- Ruww индикаторы панели управления и состояние значков на экране 9 p.15
- Значки уровень чернил и индикаторы предупреждение о чернилах p.16
- Один из значков уровень чернил мигает сегменты не горят индикатор предупреждение о чернилах горит p.16
- Глава 2 начало работы ruww p.16
- Индикатор hp eprint p.16
- Горит только один сегмент обоих значков уровень чернил p.17
- Оба значка уровень чернил мигают сегменты не горят индикатор предупреждение о чернилах мигает p.17
- Горит только один сегмент одного из значков уровень чернил p.17
- Ruww индикаторы панели управления и состояние значков на экране 11 p.17
- Значок ошибка значок проблема с бумагой и индикатор возобновить p.18
- Оба значка уровень чернил мигают сегменты не горят индикатор предупреждение о чернилах горит индикатор возобновить мигает p.18
- Значок ошибка значок проблема с бумагой и индикатор возобновить горят p.18
- Один из значков уровень чернил мигает сегменты не горят индикатор предупреждение о чернилах горит индикатор возобновить мигает p.18
- Глава 2 начало работы ruww p.18
- Глава 2 начало работы ruww p.20
- Значение значка количество копий попеременно меняется с буквы е на цифру 2 индикатор возобновить не горит p.20
- Значение значка количество копий попеременно меняется с буквы е на цифру 2 в то же время значок ошибка значок проблема с бумагой и индикатор возобновить мигают p.20
- Ruww индикаторы панели управления и состояние значков на экране 15 p.21
- Значение значка количество копий попеременно меняется с буквы е на цифру 4 в то же время значок ошибка значок проблема с бумагой индикатор возобновить и индикатор предупреждение о чернилах мигают p.21
- Значение значка количество копий попеременно меняется с буквы е на цифру 3 в то же время индикатор возобновить и предупреждение о чернилах мигают p.21
- Глава 2 начало работы ruww p.22
- Значение значка количество копий попеременно меняется с буквы е на цифру 6 в то же время все индикаторы на панели управления мигают p.22
- Значение значка количество копий попеременно меняется с буквы е на цифру 5 в то же время все индикаторы на панели управления мигают p.22
- Загрузка бумаги p.23
- Измените размер бумаги по умолчанию который был определен принтером p.27
- Размещение оригинального документа на стекле сканера p.28
- Типы бумаги рекомендуемые для печати p.29
- Основные сведения о бумаге p.29
- Заказ бумаги и других расходных материалов hp p.31
- Откройте программное обеспечение принтера hp windows p.32
- Спящий режим p.33
- Бесшумный режим p.34
- Автоотключение p.35
- Печать p.37
- Печать документов p.38
- Печать с компьютера p.38
- Печать фотографий p.40
- Печать на конвертах p.41
- Печать в режиме максимум dpi p.42
- Печать с мобильного устройства p.44
- Печать с помощью airprint p.45
- Советы по успешной печати p.46
- Использование веб служб p.49
- Что такое веб службы p.50
- Настройка веб служб p.51
- Печать с помощью службы hp eprint p.52
- Использование веб печать hp p.53
- Использование веб сайта hp connected p.54
- Удаление веб служб p.55
- Советы по использованию веб служб p.56
- Копирование и сканирование p.57
- Копирование документов p.58
- Сканирование на компьютер p.59
- Сканирование с помощью hp программное обеспечение принтера p.59
- Создание новой задачи сканирования windows p.60
- Изменение параметров сканирования windows p.61
- Сканирование с помощью функции веб сканирования p.62
- Советы по успешному копированию и сканированию p.63
- Управление струйными картриджами p.65
- Проверка приблизительного уровня чернил p.66
- Заказ расходных материалов p.67
- Замена картриджей p.68
- Режим работы с одним картриджем p.71
- Информация о гарантии на картридж p.72
- Советы по работе с картриджами p.73
- Подключите принтер p.75
- Подключите принтер к беспроводной сети с помощью wi fi protected setup wps p.76
- Подключите принтер к беспроводной сети через маршрутизатор p.76
- Подключите принтер к беспроводной сети используя hp программное обеспечение принтера p.77
- Беспроводное подключение к принтеру без использования маршрутизатора p.79
- Параметры беспроводной связи p.83
- Подключите принтер к компьютеру с помощью usb кабеля подключение не по сети p.84
- Переход с usb соединения на подключение по беспроводной сети p.85
- Дополнительные средства управления принтером для сетевых принтеров p.86
- Откройте встроенный веб сервер p.86
- Сведения о файлах cookie p.87
- Советы по настройке и использованию сетевого принтера p.88
- Решение проблемы p.89
- Замятие и ошибки подачи бумаги p.90
- Прочтите общие инструкции по устранению замятия бумаги p.90
- Устранение замятия бумаги p.90
- Устранение застревания каретки p.93
- Прочтите общие инструкции по устранению застревания каретки p.93
- Устранение проблем связанных с подачей бумаги p.94
- Узнайте как предотвратить замятие бумаги p.94
- Определение исправности струйного картриджа p.95
- Проблемы с картриджем p.95
- Устранение неполадок в работе картриджа p.95
- Устранение проблем с несовместимостью картриджей p.97
- Проблемы печати p.98
- Прочтите общие инструкции по устранению ошибок невозможности печати p.98
- Исправление ошибок печати невозможно распечатать p.98
- Исправление проблем с качеством печати p.101
- Прочтите общие инструкции по устранению ошибок с качеством печати p.101
- Проблемы копирования p.106
- Ruww проблемы сканирования 101 p.107
- Советы по успешному копированию и сканированию на стр 57 p.107
- Проблемы сканирования p.107
- Примечание программа hp print and scan doctor для диагностики печати и сканирования и мастера hp устранения неполадок через интернет могут быть доступны не на всех языках p.107
- Исправление беспроводного подключения p.108
- Исправление подключения wi fi direct p.108
- И информация p.108
- Глава 8 решение проблемы ruww p.108
- Одновременно нажмите кнопки беспроводное соединение p.108
- Для печати страницы конфигурации сети и отчета проверки беспроводного подключения p.108
- Выберите один из следующих вариантов устранения неполадок p.108
- Что необходимо сделать p.108
- Прочтите общие инструкции по устранению неполадок беспроводного подключения p.108
- Проблемы с сетью и подключением p.108
- Примечание программа hp print and scan doctor для диагностики печати и сканирования и мастера hp устранения неполадок через интернет могут быть доступны не на всех языках p.108
- Примечание мастер hp устранения неполадок через интернет может быть доступен не на всех языках p.108
- Поиск настроек сети для беспроводного подключения p.108
- Изменение usb подключения на беспроводное подключение p.109
- Аппаратные проблемы принтера p.110
- Коды ошибок на панели управления p.111
- Служба поддержки hp p.112
- Связь с hp p.112
- Регистрация принтера p.113
- Дополнительные варианты гарантии p.113
- Техническая информация p.115
- А техническая информация p.115
- Уведомления компании hewlett packard p.116
- Технические характеристики p.117
- Экология p.119
- Программа охраны окружающей среды p.119
- Постановление комиссии европейского союза 1275 2008 p.119
- Энергопотребление p.120
- Сертификаты безопасности материалов p.120
- Программа утилизации расходных материалов для струйных принтеров hp p.120
- Программа переработки отходов p.120
- Пластмассовые компоненты p.120
- Использование бумаги p.120
- Химические вещества p.121
- Утилизация пользователем оборудования отслужившего свой срок p.121
- Таблица опасных веществ и элементов а также их содержимого китай p.121
- Ограничение содержания вредных веществ украина p.122
- Ограничение содержания вредных веществ индия p.122
- Информация для пользователей sepa ecolabel в китае p.122
- Маркировка энергоэффективности принтера факса и копировального устройства для китая p.123
- Соответствие нормам p.124
- Идентификационный нормативный код модели p.124
- Уведомление о соответствии требованиям vcci class b для пользователей в японии p.125
- Уведомление для пользователей в корее p.125
- Положение fcc p.125
- Устройства с поддержкой беспроводной связи p.126
- Уведомление об отображении информации на рабочих местах для германии p.126
- Уведомление о соответствии нормам европейского союза p.126
- Уведомление о кабеле питания для пользователей в японии p.126
- Уведомление о допустимом уровне шума для германии p.126
- Декларация о соответствии p.128
- Уведомление для пользователей в бразилии p.129
- Соответствие нормам беспроводной связи p.129
- Воздействие высокочастотного излучения p.129
- Уведомление для пользователей в канаде p.130
- Уведомление для пользователей в корее p.130
- Уведомление для пользователей в корее p.131
- Уведомление для пользователей в тайване p.131
- Заявление для пользователей в японии p.131
- Указатель p.133
Похожие устройства
-
HP DeskJet Ink Advantage 2135Инструкция по эксплуатации -
HP Deskjet Ink Advantage 2645 AIOИнструкция по эксплуатации -
Epson l382Инструкция по эксплуатации -
Epson Expression Premium XP-600Инструкция по эксплуатации -
Epson Expression Home XP-313Инструкция по эксплуатации -
Brother DCP-T300 InkBenefit PlusИнструкция по эксплуатации -
Brother DCP-T700W InkBenefit PlusИнструкция по эксплуатации -
Brother DCP-T500W InkBenefit PlusИнструкция по эксплуатации -
Brother MFC-J2720Инструкция по эксплуатации -
Brother MFC-J2320Инструкция по эксплуатации -
Brother DCP-J100Инструкция по эксплуатации -
HP Deskjet Ink Advantage 4615 (CZ283C)Руководство по эксплуатации