HP DeskJet Ink Advantage 2135 [85/92] Маркировка энергоэффективности принтера факса и копировального устройства для китая
![HP DeskJet Ink Advantage 2135 [85/92] Маркировка энергоэффективности принтера факса и копировального устройства для китая](/views2/1130407/page85/bg55.png)
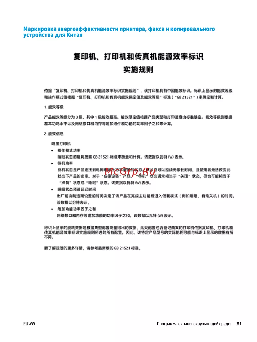
Маркировка энергоэффективности принтера, факса и копировального
устройства для Китая
RUWW Программа охраны окружающей среды 81
Содержание
- Содержание p.3
- Справка hp deskjet 2130 series p.5
- Начало работы p.7
- Компоненты принтера p.8
- Глава 2 начало работы ruww p.8
- Функции панели управления p.9
- Ruww функции панели управления 5 p.9
- Индикатор возобновить мигает p.10
- Индикаторы состояния p.10
- Индикатор кнопки характеристики p.10
- Индикатор возобновить не горит один индикатор предупреждение о чернилах горит p.10
- Глава 2 начало работы ruww p.10
- Индикатор возобновить не горит оба индикатора предупреждение о чернилах горят p.11
- Индикатор возобновить не горит оба индикатора предупреждение о чернилах мигают p.11
- Индикатор возобновить не горит один индикатор предупреждение о чернилах мигает p.11
- Ruww индикаторы состояния 7 p.11
- Индикатор возобновить мигает оба индикатора предупреждение о чернилах горят p.12
- Индикатор возобновить мигает один индикатор предупреждение о чернилах горит p.12
- Глава 2 начало работы ruww p.12
- Индикатор возобновить мигает индикатор кнопки характеристики горит оба индикатора предупреждение о чернилах мигают p.13
- Ruww индикаторы состояния 9 p.13
- Индикатор возобновить индикатор кнопки характеристики и оба индикатора предупреждение о чернилах мигают p.13
- Загрузка бумаги p.14
- Размещение оригинального документа на стекле сканера p.18
- Типы бумаги рекомендуемые для печати p.19
- Основные сведения о бумаге p.19
- Заказ бумаги и других расходных материалов hp p.21
- Откройте программное обеспечение принтера hp windows p.22
- Спящий режим p.23
- Автоотключение p.24
- Печать p.25
- Печать документов p.26
- Печать фотографий p.28
- Печать на конвертах p.30
- Печать в режиме максимум dpi p.31
- Советы по успешной печати p.33
- Копирование и сканирование p.37
- Копирование документов p.38
- Сканирование p.39
- Сканирование на компьютер p.39
- Создание новой задачи сканирования windows p.40
- Изменение параметров сканирования windows p.41
- Советы по успешному копированию и сканированию p.42
- Управление струйными картриджами p.43
- Проверка приблизительного уровня чернил p.44
- Заказ расходных материалов p.45
- Замена картриджей p.46
- Режим работы с одним картриджем p.48
- Информация о гарантии на картридж p.49
- Советы по работе с картриджами p.50
- Подключите принтер p.51
- Подключите принтер к компьютеру с помощью usb кабеля подключение не по сети p.52
- Подключение нового принтера p.53
- Решение проблемы p.55
- Замятие и ошибки подачи бумаги p.56
- Устранение замятия бумаги p.56
- Прочтите общие инструкции по устранению замятия бумаги p.56
- Устранение застревания каретки p.58
- Устранение проблем связанных с подачей бумаги p.59
- Прочтите общие инструкции по устранению застревания каретки p.59
- Узнайте как предотвратить замятие бумаги p.59
- Проблемы с картриджем p.61
- Устранение неполадок в работе картриджа p.61
- Определение исправности струйного картриджа p.61
- Устранение проблем с несовместимостью картриджей p.63
- Проблемы печати p.64
- Исправление ошибок печати невозможно распечатать p.64
- Прочтите общие инструкции по устранению ошибок невозможности печати p.64
- Исправление проблем с качеством печати p.67
- Прочтите общие инструкции по устранению ошибок с качеством печати p.67
- Проблемы копирования p.72
- Проблемы сканирования p.73
- Советы по успешному копированию и сканированию на стр 38 p.73
- Примечание программа hp print and scan doctor для диагностики печати и сканирования и мастера hp устранения неполадок через интернет могут быть доступны не на всех языках p.73
- Ruww проблемы сканирования 69 p.73
- Аппаратные проблемы принтера p.74
- Связь с hp p.75
- Регистрация принтера p.75
- Служба поддержки hp p.75
- Дополнительные варианты гарантии p.76
- Техническая информация p.77
- А техническая информация p.77
- Уведомления компании hewlett packard p.78
- Технические характеристики p.79
- Экология p.81
- Программа охраны окружающей среды p.81
- Постановление комиссии европейского союза 1275 2008 p.81
- Использование бумаги p.82
- Сертификаты безопасности материалов p.82
- Программа утилизации расходных материалов для струйных принтеров hp p.82
- Программа переработки отходов p.82
- Пластмассовые компоненты p.82
- Энергопотребление p.82
- Химические вещества p.83
- Утилизация пользователем оборудования отслужившего свой срок p.83
- Таблица опасных веществ и элементов а также их содержимого китай p.83
- Ограничение содержания вредных веществ украина p.84
- Ограничение содержания вредных веществ индия p.84
- Информация для пользователей sepa ecolabel в китае p.84
- Маркировка энергоэффективности принтера факса и копировального устройства для китая p.85
- Соответствие нормам p.86
- Идентификационный нормативный код модели p.86
- Уведомление о соответствии требованиям vcci class b для пользователей в японии p.87
- Уведомление для пользователей в корее p.87
- Положение fcc p.87
- Уведомление о кабеле питания для пользователей в японии p.88
- Уведомление о соответствии нормам европейского союза p.88
- Уведомление о допустимом уровне шума для германии p.88
- Уведомление об отображении информации на рабочих местах для германии p.88
- Декларация о соответствии p.89
- Указатель p.91
Похожие устройства
-
HP DeskJet Ink Advantage 3635Инструкция по эксплуатации -
HP Deskjet Ink Advantage 2645 AIOИнструкция по эксплуатации -
Epson l382Инструкция по эксплуатации -
Epson Expression Premium XP-600Инструкция по эксплуатации -
Epson Expression Home XP-313Инструкция по эксплуатации -
Brother DCP-T300 InkBenefit PlusИнструкция по эксплуатации -
Brother DCP-T700W InkBenefit PlusИнструкция по эксплуатации -
Brother DCP-T500W InkBenefit PlusИнструкция по эксплуатации -
Brother MFC-J2720Инструкция по эксплуатации -
Brother MFC-J2320Инструкция по эксплуатации -
Brother DCP-J100Инструкция по эксплуатации -
HP Deskjet Ink Advantage 4615 (CZ283C)Руководство по эксплуатации