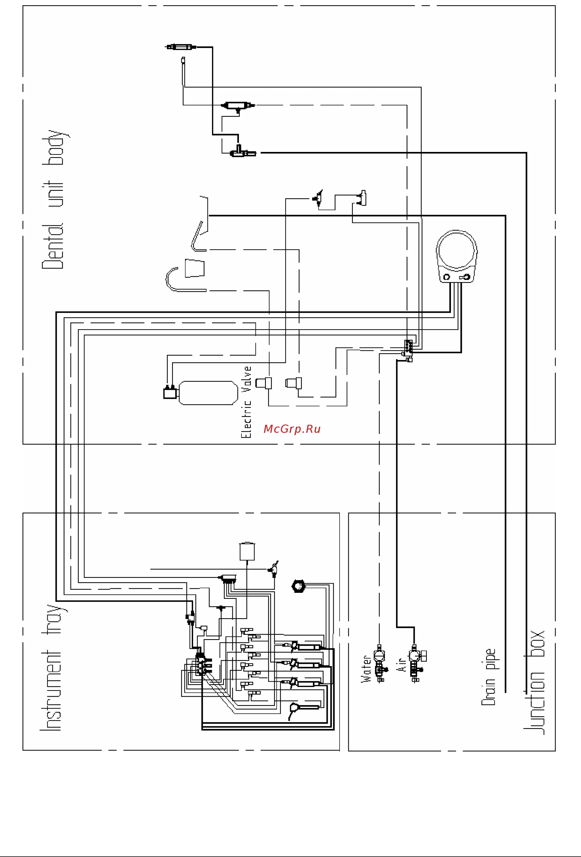
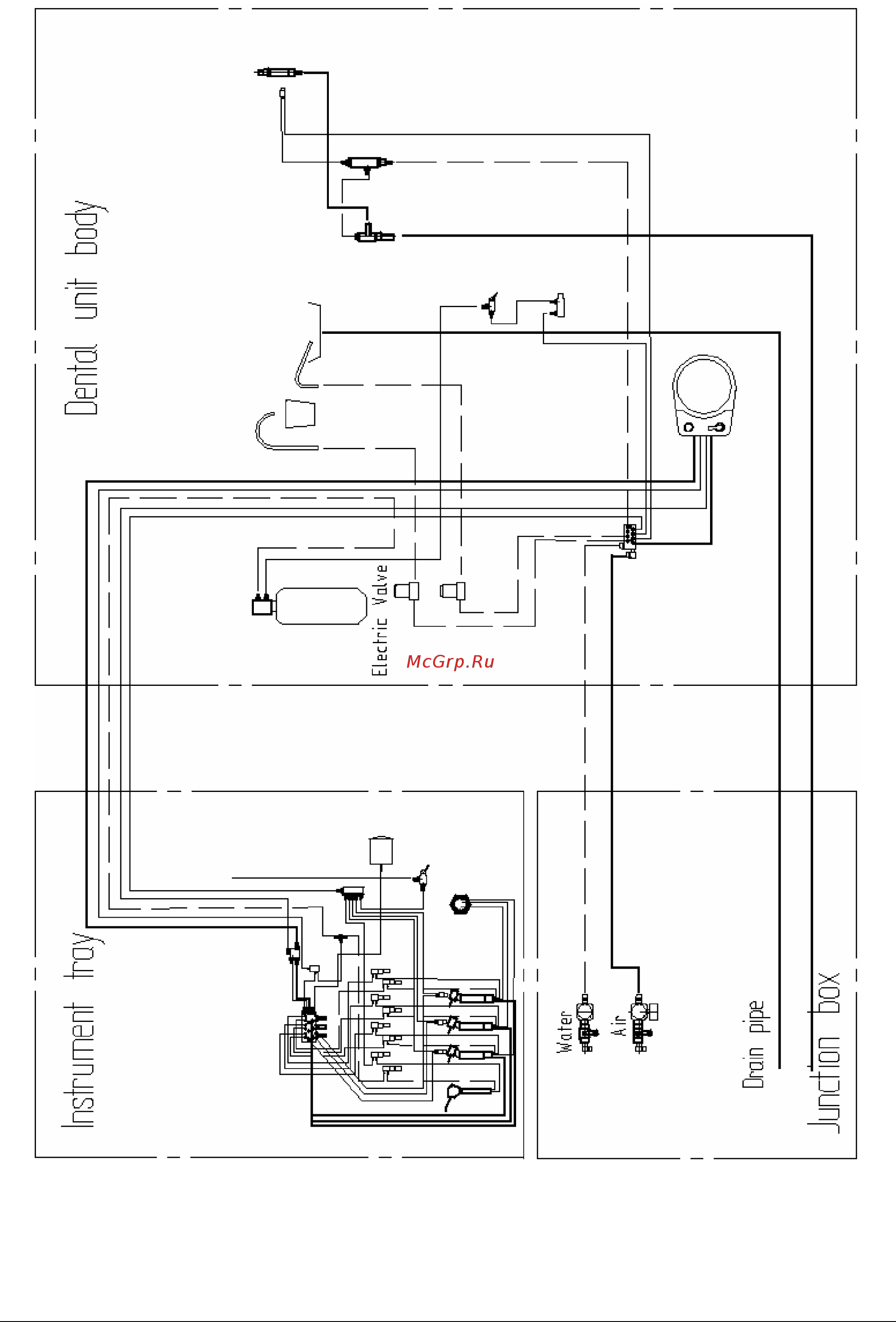
Legrin 505 — правильное подключение питания стоматологической установки [28/28]
![Legrin 505 [28/28] Подключение питания установки legrin 505 на распределительной колодке гидроблока](/views2/1461723/page28/bg1c.png)
28 Legrin 505
ПРИЛОЖЕНИЕ
Подключение питания установки Legrin 505
на распределительной колодке гидроблока
Для правильного подключения стоматологического кресла к распределительной колодке гидроблока нужно строго
соблюдать следующую разводку:
Провода кабеля питания стоматологической установки подключаются к клеммам «2» и «3» на распределительной
колодке гидроблока.
Цвета кембриков на клеммах проводов в кабеле питания стоматологической установки при данном соединении не
имеют значения.
ВНИМАНИЕ! В некоторых модификациях стоматологической установки Legrin 505 на распределительной коробке
в гидроблоке на клеммах «2» и «3» может не быть свободного места. В этом случае разрешается
подключать кабель питания к клеммам «11» и «10». ЗАПРЕЩАЕТСЯ подключать низковольтный
силовой кабель стоматологической установки к клеммам «4», «5», «6» и/или «7», «8», «9» в любых
комбинациях.
Напряжение питания стоматологической установки по проводам с черным и белым кембриками составляет
АС 21÷22 В.
Содержание
- Legrin 505 p.1
- Стоматологическая установка p.1
- Инструкция по эксплуатации и монтажу p.2
- Содержание p.3
- Введение p.4
- Транспортирование и хранение p.4
- Утилизация упаковочного материала p.5
- Утилизация оборудования p.5
- Требования по защите окружающей среды p.5
- Часть i инструкция для пользователя p.6
- Условные обозначения p.6
- Описание p.7
- Общий вид установки p.7
- Условия эксплуатации p.7
- Основные технические характеристики p.8
- Габаритные размеры установки p.8
- Сетевой выключатель p.9
- Работа установки p.9
- Работа с наконечником p.9
- Наполнение стаканчика водой p.9
- Включение ополаскивания чаши плевательницы p.9
- Установка наконечника p.9
- Регулировка давления рабочего воздуха и воды на входе наконечника p.10
- Работа трехфункционального водо воздушного пистолета p.11
- Система автономной подачи воды p.11
- Подключение 3 х функционального водо воздушного пистолета p.11
- Работа кресла с электроприводом p.12
- Кнопка перезагрузки p.12
- Работа с запрограммированными положениями стоматологического кресла p.12
- Подголовник p.13
- Стул врача legrin 505s p.13
- Подлокотник p.13
- Очистка и дезинфекция p.14
- Наконечник p.14
- Другие инструменты p.14
- Аксессуары p.14
- Подготовка к монтажу p.15
- Подвод магистралей p.15
- Часть ii инструкция для сервисного персонала p.15
- Монтаж оборудования p.15
- Монтаж установки p.16
- Программирование кресла p.18
- Настройка p.18
- Регулировка фильтра клапана p.19
- Основная плата управления p.20
- Техническое обслуживание p.21
- Наконечник p.21
- Водяной фильтр p.21
- Слюноотсос и пылесос p.22
- Фильтр аспиратора p.22
- Воздушный фильтр клапан p.22
- Рабочее освещение p.23
- Предохранитель p.23
- Негатоскоп p.23
- Возможные неисправности и способы их устранения p.24
- Прочее p.26
- Гидравлическая схема p.27
- Подключение питания установки legrin 505 на распределительной колодке гидроблока p.28
- Приложение p.28
Похожие устройства
-
Legrin 530Инструкция по эксплуатации -
Legrin 515Инструкция по эксплуатации -
Fedesa ArcoБрошюра -
Fedesa CoralБрошюра -
Fedesa AstralБрошюра -
Swident Friend PlusИнструкция по эксплуатации -
Stomadent GLANC S100Инструкция по эксплуатации -
Stomadent IMPULS S100Инструкция по эксплуатации -
Stomadent IMPULS S200Инструкция по эксплуатации -
Stomadent IMPULS S300 NEOИнструкция по эксплуатации -
Stern Weber S250 ContinentalИнструкция по эксплуатации -
Stern Weber S220 TR Side DeliveryИнструкция по эксплуатации
Узнайте, как правильно подключить стоматологическую установку к распределительной колодке гидроблока. Следуйте инструкциям для безопасного подключения.